首页
产品中心
全部产品
认证服务
个人/机构数字证书
标识个人/机构身份,保障数据安全完整
国产可信SSL证书
SM国密算法,助力SSL证书国产化改造
国际可信SSL证书
支持全球多个知名品牌,保障网站/APP安全真实可信
网络身份认证
集合多方身份检测认证
签署服务
电子签署服务
与业务流程融合,提供安全高效签署服务
电子签 SaaS
New
一站式合同签署与管理
91云签平台
随时随地,想签就签
证聚网
实现对电子证据的可信存储和固化
密码产品
签名验签服务器
提供数字签名和数字信封技术服务
时间戳服务器
精准、安全和可信时间认证服务
高性能密码应用服务器
多样化多场景应用层密码设备
SSL VPN安全网关服务器
有效防止业务数据被篡改、窃取
证书认证系统
数字证书的全生命周期管理系统
密钥管理系统
密钥全生命周期管理系统
协同签名系统
密码和证书服务的安全应用中间件
电子签章系统
面向PC端用户的电子签章/签名系统
电子签章中台
综合性电子签章/签名服务平台
日志保全系统
保护日志信息完整性和真实性
数必安
提供数据安全、隐私计算服务
掌信签
支持鸿蒙
强身份认证、安全电子签名、支持鸿蒙
解决方案
全部解决方案
政务
商事登记全流程无纸化
电子招投标
政务云密码资源池
政务领域国密改造
医疗
医院电子签署应用
患者无纸化签署
区域医疗电子签名
互联网医院电子签署
病案归档自动盖章应用
金融
银行电子回单无纸化
深圳CA金融在线核身
跨境远程开户
金融在线签约
金融机构数据安全
电子保单在线签署
金融领域国密改造方案
商业
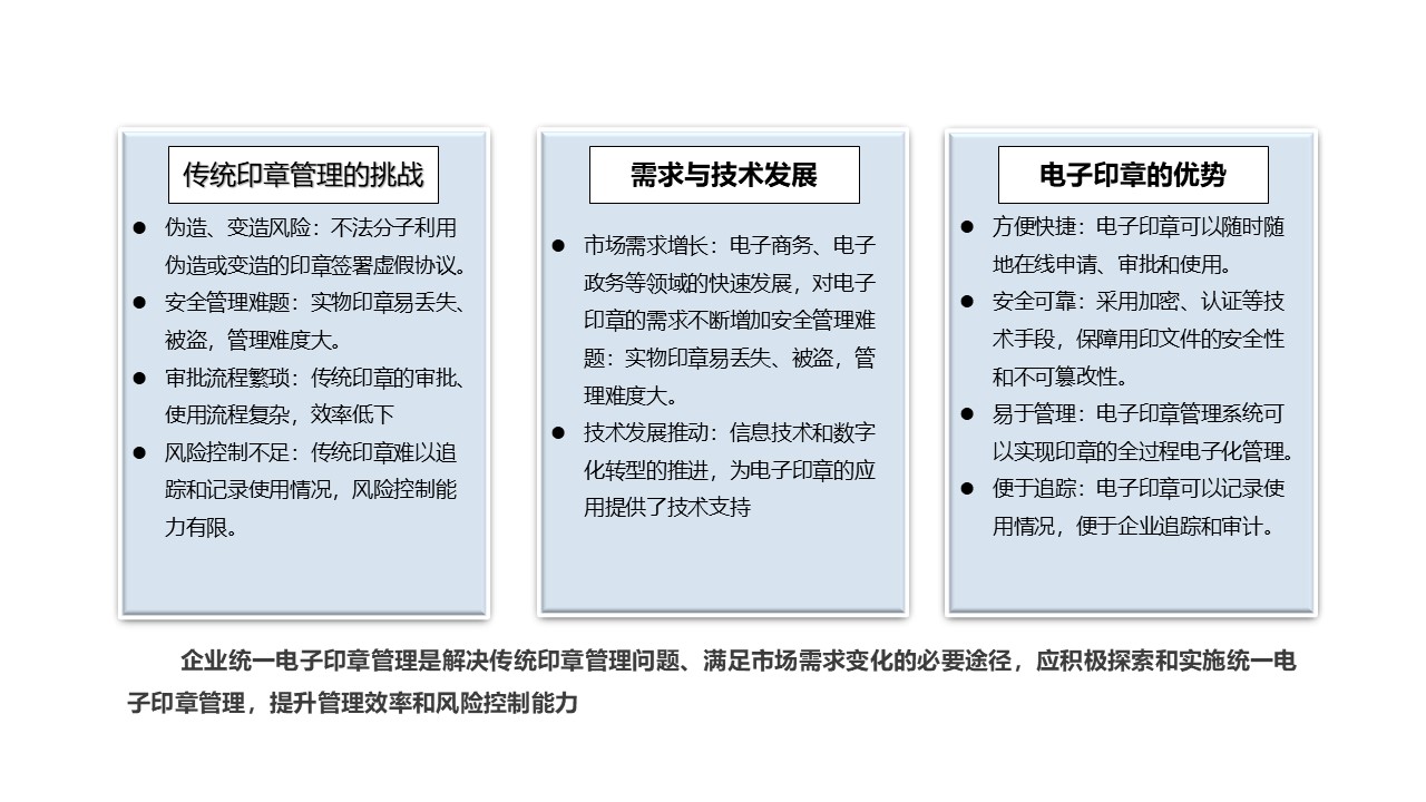
企业统一电子印章管理
企业电子合同
集团企业无纸化OA办公
广告传媒播放内容安全管控
服务支持
证书办理
查询服务
下载中心
业务规则
证书办理
公积金类
深圳公积金应用
中山公积金
东莞公积金
肇庆公积金
茂名公积金
毕节公积金(实体U-KEY)
黔南公积金云签证书
安顺公积金
惠州公积金
铜仁公积金
东莞公积金网签平台
六盘水公积金云签改造项目
揭阳公积金
招投标类
深圳交易集团阳光采购平台项目
深圳交易集团建设工程(深圳金建)
深圳公共资源交易平台(统一用户中心)
中广核电子商务平台
财通交易电子招投标交易平台
一诺软件招投标(龙华、宝安教育局采购管理系统)
深圳政采智慧平台
光大环境招投标
中广核电子商城
厦门航空电子交易平台
梅州公共资源交易中心
茂名公共资源交易中心
东莞公共资源交易中心
揭阳公共资源交易中心
福建省公共资源
肇庆公共资源交易中心
广东省网上中介服务超市
河南省互通数字证书项目
深圳大学采购招投标
安顺市公共资源交易中心
黔东南州公共资源交易中心
贵州省公共资源交易中心
六盘水市公共资源
贵阳市招标(采购)人库-监管单位
贵阳市招标(采购)人库-招标(采购)人
遵义市公共资源交易中心
铜仁市公共资源交易中心
黔西南州公共资源交易中心
黔南州公共资源交易中心
贵阳公共资源
内蒙古政府采购
辽宁政府采购
濮阳公共资源(濮阳建设局)
韶关公共资源交易中心
辽宁省公共资源
青海交控项目管理平台
中山市公共资源交易中心
陕西公共资源交易平台互联互通
湖南省公共资源交易服务平台
多彩贵州文投数字化招采平台项目
深圳市建筑工务署政府工程承包商分类分级管理信息平台
广西北投集团电子招采平台项目
山西国有企业阳光招采平台数字证书服务项目
深圳广电采购管理系统项目
医疗卫生类
深圳医保在线签约
常熟医保
巨鼎医疗
政务办公类
深圳市商事登记
组织机构代码
贵州省监狱管理局
数字证书(本地签章使用)
深圳市统一电子印章管理平台(Ukey)
企业供应链
华润万家
华润招商平台电子签署项目
棒谷科技
中国移动运营平台
五丰电子签章应用
社保类
河南人社项目(河南省事业单位人事综合管理平台)
查询服务
查询服务
服务网点查询
网上营业厅
发票查询
证书查询
证书状态查询
下载中心
下载中心
证书申请材料下载
证书驱动下载
CA证书链下载
CA业务规则下载
证书使用指南
其他服务资料
业务规则
业务规则
电子认证业务规则
证书策略
个人信息保护政策
用户服务协议
电子认证服务协议
个人信息授权书
敏感个人信息授权书
数字证书使用风险提示
网上营业厅
SSL证书
关于我们
新闻资讯
岗位招聘
联系我们
400-112-3838
企业统一电子印章管理解决方案
方案介绍
企业统一电子印章管理解决方案
获取方案
快速获取精准方案
立即咨询
获取精准方案
量身定制,适合您的产品方案
提交
《个人信息保护政策》
免费试用
扫码关注
在线客服
电话沟通
400-112-3838